Fassadensysteme auf der Basis von Glas-Verbund-Strukturen
Umgang mit Stereotypen

Aestech News
Man ist daran gewöhnt, assoziativ zu denken. Wenn man sagt, dass man eine Kopie machen soll, ist man sich nicht sicher, dass dies auf einem Xerox-Gerät geschieht, und wenn man sagt, dass jemand einen Jeep gekauft hat, dann handelt es sich höchstwahrscheinlich um einen SUV, der nicht von der Firma Jeep stammt, aber jeder versteht uns. Dieser Mechanismus spart zwar geistige Energie, verzerrt aber manchmal die Realität und hindert uns daran, Verbesserungsmöglichkeiten zu erkennen.
Wenn man von lichtdurchlässigen Fassadensystemen spricht, hat man assoziativ ein Bild von Aluminium Profilsystemen mit Pfosten und Riegeln im Kopf, die ein regelmäßiges Raster bilden, das mit lichtdurchlässigen Elementen von Isoliergläsern gefüllt ist. Diese konstruktive Lösung hat sich im Laufe der Zeit bewährt und bietet eine Reihe von Vorteilen. Aber sie ist auch nicht ohne Makel. Kann man in diesem Fall ein neues System entwickeln, das die Vorteile beibehält, aber die Nachteile beseitigt? Das wollen wir herausfinden.
Schritt 1: Analyse der Schwächen der herkömmlichen konstruktiven Lösungen
Der erste und wichtigste Nachteil von Aluminium Systemen ist ihre hohe Wärmeleitfähigkeit. Sie ist höher als die Wärmeleitfähigkeit:
- von Stahl - 5-mal;
- Edelstahl - 15-mal;
- Glas - bis zu 200-mal.
Material | Thermal conductivity, W/(m*K) |
Aluminum | 202-236 |
Unalloyed steel | 47-58 |
Stainless steel (austenitic) | 15 |
Glass | 1-1,15 |
Thermal conductivity of materials |
Daher werden alle Aluminiumkonstruktionen mit thermischen Trennungen hergestellt. Diese sehen bei Fenster- und Fassadensystemen wie glasfaserverstärkte Kunststoffeinlagen zwischen der äußeren und inneren Kontur der Konstruktion aus. Doch auch mit solchen Elementen bleiben Aluminiumkonstruktionen aus wärmetechnischer Sicht die problematischsten Bereiche transluzenter Gebäudehüllen.
Der zweite wesentliche Nachteil von Aluminiumkonstruktionen ist ein hoher linearer Wärmeausdehnungskoeffizient, so dass bei Aluminiumfassaden Ausgleichsmaßnahmen, wie z. B. Fugen zwischen den Elementen des Systems, erforderlich sind. Dies führt auch dazu, dass eine starre Verbindung der in das System eintretenden Elemente nicht möglich ist und dass eine große Anzahl von Gummi- und Kunststoffdichtungen in das System eingebaut werden muss, die es ermöglichen, die Bewegung der verschiedenen Elemente im Falle erheblicher Temperaturschwankungen auszugleichen (es sei daran erinnert, dass Außenfassaden Systeme erheblichen Temperaturschwankungen von 35 ℃ bis 90 ℃ ausgesetzt sind).
Material | Coefficient of linear thermal expansion 10-6 °C-1 |
Aluminum | 22.5 |
Concrete | 14.5 |
Polyvinyl chloride (PVC) | 50.4 |
Steel | 13.0 |
Stainless steel (austenitic) (304) | 17.3 |
Window glass (mirror, sheet) | 9.0 |
The coefficient of linear expansion |
Der dritte Nachteil von Aluminiumkonstruktionen ist die starke Kondensatbildung in geschlossenen Profilen, die zusätzliche Ableitungsprobleme mit sich bringt. Besonders schwierig ist dies bei Strukturen, die in unterschiedlichen (indirekten) Winkeln liegen, und bei Kuppelsystemen.
Schritt 2: Suche nach Alternativen
Im Laufe der Jahre haben Ingenieure eine Reihe von vielversprechenden Materialien entwickelt, die mit Aluminium und Stahl konkurrieren können. Ein solches Material ist GFK, ein hochfester und leichter Verbundwerkstoff aus Glas und Kunststoff. Mit Hilfe des Pultrusionsverfahrens, bei dem das Rohmaterial durch eine beheizte Düse bis zur Polymerisationstemperatur gezogen wird, lässt sich eine nahezu unbegrenzte Palette an profilierten Produkten herstellen.
Übrigens stößt man in einem der Dokumente häufig auf den Begriff "Pultrusionswerkstoffe", d. h. Werkstoffe, die bestimmte Eigenschaften wie Härte, Elastizitätsmodul, Absorption usw. aufweisen.
Die Vielfalt der hergestellten Pultrusionsprofile ermöglicht heute die Lösung der meisten Probleme für Fassadensysteme, sowohl für Fenster als auch für Fassadenverglasungen. Solche von Aestech entwickelten Lösungen wurden in den Jahren 2016-2021 erfolgreich bei mehreren Projekten eingesetzt. Lassen Sie uns über einige von diesen sprechen.

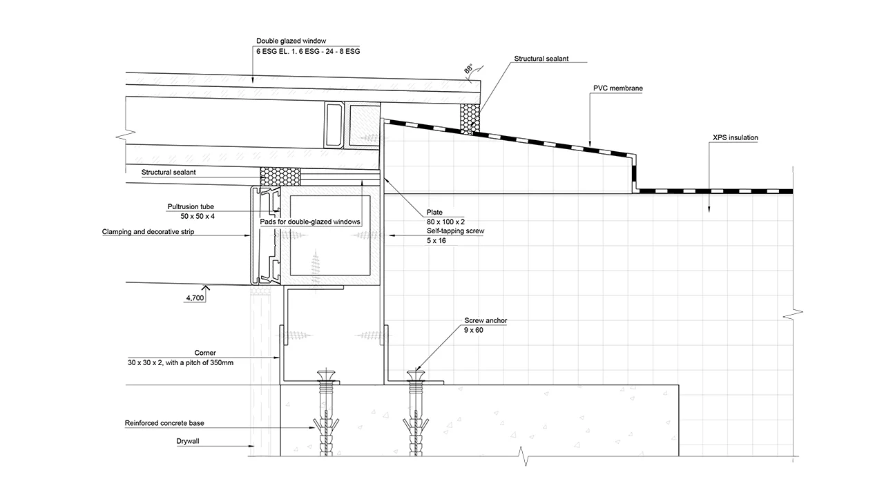
Komplexes System von Anschlüssen an lichtdurchlässige Strukturen der Fassadendekoration aus Naturschiefer. Die Aufgabe besteht darin, die sichtbaren Stützstrukturen der durchscheinenden Elemente zu minimieren. Es wird das System der großformatigen Verglasung auf der Basis des U-förmigen (Kanal-) Pultrusionsprofils verwendet, das es ermöglicht, die Elemente der Fassadendekoration direkt auf die lichtdurchlässigen Elemente zu bringen. Das Installationsschema einer Doppelverglasung in einem System aus Pultrusionsprofilen ist in der Abbildung dargestellt.

Da es keine geschlossenen Profilsysteme (Rohrprofile) gibt, ist das System nicht anfällig für Kondenswasserbildung, so dass es nicht entwässert werden muss, und man kann undurchsichtige Elemente direkt an das Glas bringen. Pultrusionselemente wurden auch für die Anbringung von horizontalen, lichtdurchlässigen Elementen (Oberlichter) verwendet.


Aufgrund der geringen Wärmeleitfähigkeit von Pultrusion (die Wärmeleitfähigkeit entspricht der von Holz) bieten Pultrusionsprofile eine hohe thermische Leistung der Konstruktion und gewährleisten die Vermeidung von Kondensation. Ein separates Element zur Gewährleistung der Dichtheit des Fugenbereichs für die Abdeckung ist die Entwicklung der Aestech-Spezialisten. Durch den Überhang von ca. 100 mm um den Rand des äußeren Glases in einer hochfesten Isolierglaseinheit kann die Abdichtungsschicht des Daches darunter verlaufen, was eine 100% Dichte gewährleistet.
Das nächste Projekt, das für die Firma Aestech eine neue Phase in der Planung von Fassadensystemen aus Verbundwerkstoffen darstellte, war ein Fassadensystem mit einer Höhe von 12 m für die Eingangsgruppe des Bürozentrums in Kyiv.
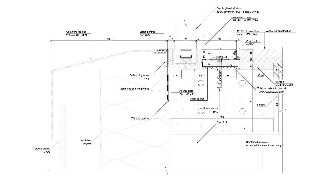
Großformatige Isolierglasscheiben mit erhöhter Festigkeit ( Aestechs eigene Technologie) wurden nach dem Prinzip der Kassettenfassade befestigt. Das bedeutet, dass die Isolierglaseinheiten an den Ecken an vertikalen Halteelementen befestigt wurden, die aus einem speziell hergestellten 50 x 50 x 8 mm großen pultrudierten Rohr mit einem Querschnitt bestehen, der in der Eckverbindung der Isolierglaseinheiten verborgen ist.
Das Schema der Eckverbindung von Isolierglaseinheiten ist in der Abbildung dargestellt.


Durch diese Lösung erhielt das Gebäude die von den Architekten geforderte Durchlässigkeit und Transparenz, und der Bauherr erhielt eine exklusive energieeffiziente Lösung, die das komplexe architektonische Ensemble des neuen Bürozentrums ergänzt.
Sowohl Architekten als auch Bauherren sind bestrebt, die Eleganz einer Struktur mit ihren hohen thermischen und anderen Leistungseigenschaften zu kombinieren. Die Verwendung von Glas Verbundkonstruktionen mit Lösungen von Aestech eröffnet ihnen neue Horizonte.
AR&D (Analytical Research and Development) Aestech